【案情简述】
浙江哈尔斯真空器皿股份有限公司是一家专注于日用不锈钢真空保温器皿研发、设计、生产与销售的企业,历经20余年发展,已成为国内最具影响力的专业不锈钢真空保温器皿制造商之一。其“哈尔斯”商标经持续广泛的使用、宣传,已具有极高知名度和美誉度。图形商标在商标注册申请中,具有比较大的难度。如图所示商标,即在初审时就被国家知识产权局予以驳回,原因为在先有比较近似的图形商标。
商标比较:

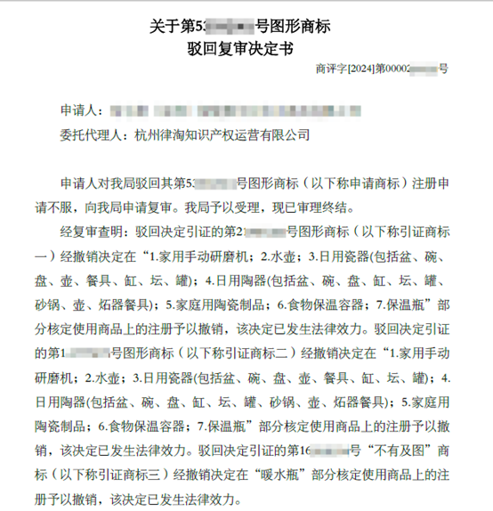
我所收到驳回通知后,迅速对在先商标做了初步调查,发现上述引证商标均注册满三年,且均未发现上述商标有实际投入市场使用的情况,因此建议申请人提起驳回复审申请,同时对上述引证商标提起撤销三年不使用申请,若引证商标撤销成功则复审成功希望较大。
本案历经3年审理,由于上述四件引证商标均被撤销,因此不再构成申请商标的在先权利障碍,申请商标予以初步审定公告。
【案例评析】
本案,由于申请商标为图形商标,整体由两个水滴图案组成,而引证的多件商标亦为相同要素的图案,若仅提交复审申请,对相关图形进行区分、要论证图形之间不构成近似得到官方认可,仍存在较大难度,故需要另找突破口。而面对注册已满三年的商标,除了考虑收购,往往还可以考虑通过撤销的方式克服引证商标。本案就是比较典型的案例。不过时间较长,也需要申请人有一定的耐心,用时间换空间。



供稿:知产部
发布:杭州 |